2014年监理工程师《质量、投资、进度控制》命题预测试卷二(12)
						发布时间:2014-04-19  共2页  
						
					 
				  
                   
				    
					 101、 在施工过程中设计单位提出的工程变更要求可能有(  )。
A.设计单位首先将“设计变更通知”及有关附件报送建设单位
B.施工单位首先将“设计变更通知”及有关附件报送建设单位
C.建筑师签发“工程变更单”
D.总设计工程师签发“工程变更单”
E.建设单位会同监理、施工承包单位对设计单位提交的“设计变更通知”进行研究
102、 建设工程物资供应是实现建设工程投资、进度和质量三大目标控制的物质基础,主要意义包括(  )。
A.保证建设工程物资及时而合理供应是实现质量目标的前提
B.正确的物资供应渠道与合理的供应方式可以降低工程费用,有利于投资目标的实现
C.物资供应的总目标是确保进度、质量、投资控制的基础
D.严格的物资供应检查制度是实现质量目标的前提
E.完善合理的物资供应计划是实现进度目标的根本保证
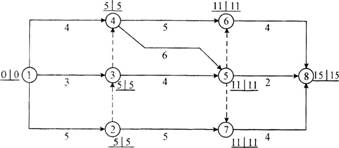
103、 某分部工程双代号网络计划如下图所示(时间单位:天),图中已标出每个节点的最早开始时间和最迟开始时间,该计划表明(  )。
 A.所有节点均为关键节点
B.所有工作均为关键工作
C.计算工期为15天且关键线路有两条
D.工作1-3与工作1-4的总时差相等
E.工作2—7的总时差和自由时差相等
104、 工程质量的检查评定及验收是按(  )进行的。
A.单项工程
B.检验批
C.分部工程
D.分项工程
E.单位工程
105、 单位工程施工进度计划编制的主要依据有(  )等。
A.施工总进度计划
B.单位工程施工方案
C.施工图和施工预算
D.工程项目建设总进度计划
E.施工现场条件
106、 某分部工程双代号时标网络计划执行到第3周末及第8周末时,检查实际进度后绘制的前锋线如下图所示,图中表明(  )。
A.所有节点均为关键节点
B.所有工作均为关键工作
C.计算工期为15天且关键线路有两条
D.工作1-3与工作1-4的总时差相等
E.工作2—7的总时差和自由时差相等
104、 工程质量的检查评定及验收是按(  )进行的。
A.单项工程
B.检验批
C.分部工程
D.分项工程
E.单位工程
105、 单位工程施工进度计划编制的主要依据有(  )等。
A.施工总进度计划
B.单位工程施工方案
C.施工图和施工预算
D.工程项目建设总进度计划
E.施工现场条件
106、 某分部工程双代号时标网络计划执行到第3周末及第8周末时,检查实际进度后绘制的前锋线如下图所示,图中表明(  )。
 A.第3周末检查时工作A的实际进度影响工期
B.第3周末检查时工作F的自由时差尚有1周
C.第8周末检查时工作H的实际进度影响工期
D.第8周末检查时工作1的实际进度影响工期
E.第4周至第8周工作F和1的实际进度正常
107、单位(子单位)工程质量验收合格应符合(  )等规定。
A.单位(子单位)工程所含分部(子分部)工程的质量应验收合格
B.质量控制资料应完整
C.单位(子单位)工程所含分部工程有关安全和功能的检验资料应完整
D.-般功能项目的全部检验结果应符合相关专业质量验收规范的规定
E.观感质量验收应符合要求
108、 工程建设其他费包括(  )。
A.土地使用费
B.建安工程间接费
C.与项目建设有关的其他费
D.与未来企业生产经营有关的其他费用
E.设备及工、器具购置费
109、 工程标准设计的特点主要包括(  )等。
A.以列表表示为主,对操作要求和使用方法进行文字说明
B.具有设计、施工、经济标准各项要求的综合性
C.设计人员选用后可直接用于工程建设,具有产品标准的作用
D.对地域、环境的适应性要求强,地方性标准较多
E.除特殊情况可作少量修改外,-般情况设计人员不得自行修改标准设计
110、 工程量清单项目-般分为(  )。
A.-般项目
B.动员预付款
C.暂列金额
D.计日工
E.保留金
A.第3周末检查时工作A的实际进度影响工期
B.第3周末检查时工作F的自由时差尚有1周
C.第8周末检查时工作H的实际进度影响工期
D.第8周末检查时工作1的实际进度影响工期
E.第4周至第8周工作F和1的实际进度正常
107、单位(子单位)工程质量验收合格应符合(  )等规定。
A.单位(子单位)工程所含分部(子分部)工程的质量应验收合格
B.质量控制资料应完整
C.单位(子单位)工程所含分部工程有关安全和功能的检验资料应完整
D.-般功能项目的全部检验结果应符合相关专业质量验收规范的规定
E.观感质量验收应符合要求
108、 工程建设其他费包括(  )。
A.土地使用费
B.建安工程间接费
C.与项目建设有关的其他费
D.与未来企业生产经营有关的其他费用
E.设备及工、器具购置费
109、 工程标准设计的特点主要包括(  )等。
A.以列表表示为主,对操作要求和使用方法进行文字说明
B.具有设计、施工、经济标准各项要求的综合性
C.设计人员选用后可直接用于工程建设,具有产品标准的作用
D.对地域、环境的适应性要求强,地方性标准较多
E.除特殊情况可作少量修改外,-般情况设计人员不得自行修改标准设计
110、 工程量清单项目-般分为(  )。
A.-般项目
B.动员预付款
C.暂列金额
D.计日工
E.保留金