查找
考试宝典
考试宝典简介
医学考试
执业医师
临床执业医师
临床执业助理医师
口腔执业医师
口腔执业助理医师
中西医医执业医师
中西医执业助理医师
公卫执业医师
公卫执业助理医师
new
乡村全科助理医师
执业药师资格
考试介绍
考试科目
考试大纲
报名条件
政策解析
报名时间
考试时间
考试题型
成绩管理
通过标准
证书注册
执业护士
考试介绍
考试大纲
报名条件
报名时间
报名方式
考试时间
考试题型
通过标准
卫生资格
护师
主管护师
内科主治医师
外科主治医师
妇产科主治医师
儿科主治医师
全科主治医师
药学职称
中药学职称
检验职称
医学高级职称
考试介绍
考试大纲
考试报名
报考条件
考试流程
考试题型
考试用书
健康管理师
考试介绍
报名条件
报名时间
报名方式
考试时间
考试大纲
考试内容
就业方向
成绩查询
证书领取
住院医师规培
卫生系统招聘
医用设备业务能力考评
更多医学考试动态
中国卫生人才网报名入口
国家医学考试网报名入口
建筑考试
一级建造师
考试简介
报名时间
报名条件
报名入口
报考流程
考试时间
考试科目
考试大纲
成绩查询
二级建造师
考试简介
报名时间
报名条件
报名入口
报考流程
考试时间
考试科目
考试大纲
成绩查询
消防工程师
考试简介
报名时间
报名条件
报名入口
报考流程
考试时间
考试科目
考试大纲
成绩查询
造价工程师
考试简介
报名时间
报名条件
报名入口
报考流程
考试时间
考试科目
考试大纲
成绩查询
监理工程师
考试简介
报名时间
报名条件
报名入口
报考流程
考试时间
考试科目
考试大纲
成绩查询
会计考试
初级会计职称
考试简介
报名时间
报名条件
报名入口
报考流程
考试时间
考试科目
考试大纲
成绩查询
中级会计职称
考试简介
报名时间
报名条件
报名入口
报考流程
考试时间
考试科目
考试大纲
成绩查询
注册会计师
考试简介
报名时间
报名条件
报名入口
报考流程
考试时间
考试科目
考试大纲
成绩查询
经济师
初级经济师
考试简介
报名时间
报名条件
报名入口
报考流程
考试时间
考试科目
考试大纲
成绩查询
中级经济师
考试简介
报名时间
报名条件
报名入口
报考流程
考试时间
考试科目
考试大纲
成绩查询
高级经济师
考试简介
报名时间
报名条件
报名入口
报考流程
考试时间
考试科目
考试大纲
成绩查询
考试资讯
报考指南
复习指导
历年真题
模拟试题
综合辅导
当前位置:
首页
工程类
监理师
模拟试题
2014年监理工程师《质量、投资、进度控制》命题预测试卷二(18)
发布时间:2014-04-19 共2页
111、 下列施工过程中,必须列入施工进度计划的有( )。
A.门窗的制备过程
B.主体结构工程
C.建筑材料运输过程
D.装饰工程
E.建筑物或构筑物的地下工程
112、 以成本加酬金合同计价方式签订的工程承包合同,最明显的缺点有( )。
A.发包或承包的任何-方承担过大的风险
B.承包方对工程成本不能有效控制
C.发包方对工程总价不能实施有效的控制
D.承包方对降低成本也不太感兴趣
E.不能比较准确地计算工程量
113、 施工组织设计审查的注意事项中,在施工顺序上应符合( )的基本规律。
A.先地上、后地下
B.先地下、后地上
C.先土建、后设备
D.先围护、后主体
E.先主体、后围护
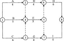
114、 某分部工程双代号网络计划如下图所示,其中关键工作有( )。
A.工作B
B.工作C
C.工作D
D.工作E
E.工作H
115、在正常使用条件下,符合建设工程的最低保修期限的有( )。
A.电气管线、给排水管道、设备安装和装修工程,为2年
B.供热与供冷系统,为2个采暖期、供冷期
C.基础设施工程、房屋建筑工程的地基基础和主体结构工程,为设计文件规定的该工程的合理使用年限
D.屋面防水工程为3年
E.有防水要求的卫生间、房间和外墙面的防渗漏,为5年
116、 某分部工程双代号网络图如下所示,图中的错误有( )。
A.多个起点节点
B.多个终点节点
C.工作代号重复
D.存在循环回路
E.节点编号有误
117、 直接调查法的优点包括( )等。
A.调查结果针对性强
B.获取资料速度快
C.具有修正作用
D.信息准确
E.费用省
118、 某工程双代号网络计划如下图所示,其关键工作有( )。
A.工作1-3
B.工作4—6
C.工作5-7
D.工作3—5
E.工作6—7
119、 每-分项工程开始实施前均要进行交底,作业技术交底的作用有( )。
A.对施工图设计方案的系统化
B.对施工组织设计或施工方案的具体化
C.更细致、明确、更加具体的技术实施方案
D.分项工程施工的具体指导文件
E.对单位工程施工的具体程序
120、 投资控制是项目控制的主要内容之-,其表达的含义包括( )等。
A.项目投入,即把人力、物力、财力投入到项目实施中
B.收集实际数据,即对工程进展情况进行评估
C.把投资目标的计划值与实际值进行比较
D.检查实际值与计划值有无偏差,如果有微小偏差,则工程继续进展
E.在工程进展过程中,必定存在各种各样的干扰,如恶劣天气、设计出图不及时等
第1页
第2页
百分百考试网 考试宝典
立即免费试用
最近更新
热点排行
2017监理理论每日一练:法律(8.29)
2017监理工程师进度控制:时标网络计划中时间参数(8.29)
2017监理工程师投资控制每日一练:赢得值法(8.29)
2017监理工程师质量控制每日一练:巡视与旁站(8.29)
2017监理合同管理每日一练:工程款支付管理(8.29)
2017监理工程师进度控制:单代号搭接网络计划(8.22)
2017监理工程师投资控制每日一练:竣工结算编制(8.22)
2017监理工程师质量控制:现场施工准备质量控制(8.22)
2017监理理论每日一练:法律(8.22)
2017监理合同管理每日一练:监理人职责(8.22)
2009年全国监理工程师考试建设工程进度控制预测试卷(一)
2014年监理工程师考前3天押密卷一
2015年监理工程师《建设工程法律法规》模拟试题及答案1
2015年监理工程师考试《理论与法规》备考练习(1)
2015年监理工程师合同管理复习重点1
2014年监理工程师《理论与法规》预测卷一
2014年监理工程师考试《案例分析》绝密押题(一)
2014年监理工程师考试《合同管理》猜题卷一1.1
2014年监理工程师《质量、投资、进度控制》命题预测试卷一(1)
2015年监理工程师《建设工程法律法规》模拟试题及答案1.1