2014年一级建造师《建筑工程管理与实务》考点提分试卷(4)

发布时间:2014-07-22 共1页

三、案例分析题(共5题,(一)、(二)、(三)题各20分,(四)、(五)题各30分)
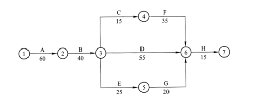
31、 背景

某单项工程,按如下进度计划网络图组织施工:
 
原计划工期是170d,在第75天进行的进度检查时发现:T作A已全部完成,工作B刚刚开工。由于工作B是关键工作,所以它拖后1od,将导致总工期延长15d完成。
本工程各工作相关参数见下表:


 

 
问题
(1)为使本单项工程仍按原工期完成,则必须赶工,调整原计划,问应如何调整原计划,既经济又保证整修工作能在计划的170d内完成,并列出详细调整过程。
(2)试计算经调整后,所需投入的赶工费用。
(3)重新绘制调整后的进度计划网络图,并列出关键线路(关键工作表示法)。



32、背景
某装饰装修工程施工所需部分材料数量及单价如下表所示:

问题
(1)按ABC分类法分析出主要材料、次要材料和一般材料;
(2)简要叙述各类材料的采购要点。

33、1.背景
某高层建筑幕墙节能工程主楼为玻璃幕墙,裙楼为石材和单层铝板幕墙。玻璃幕墙采用穿条工艺生产的隔热铝型材,中空低辐射(1ow—E)镀膜玻璃,非透明(石材、铝板)幕墙内侧采用岩棉保温层。工程施工过程中监理公司对下列问题提出异议:
(1)隔热型材采用了PVC型材,不符合规范要求,要求更换。
(2)中空玻璃的传热系数、可见光透射比和保温岩棉的导热系数等指标进行了复验,但未进行见证取样,且检验指标还有缺项。
(3)幕墙周边与墙体之问的接缝采用防水砂浆填充,且未进行隐蔽工程验收。
(4)幕墙的“冷凝水收集和排放构造”,施工单位未提交隐蔽工程验收报验单,也未通知进行隐蔽工程验收就擅自进行封闭,故要求对已封闭部分进行拆除检查。
2.问题
(1)隔热型材是否可采用PVC材料?为什么?
(2)监理要求对中空玻璃和岩棉进行见证取样是否合理?说明理由。复验缺项的指标应如何处理?
(3)幕墙周边与墙体之间的接缝采用防水砂浆填充是否正确?是否应进行隐蔽工程验收?说明理由。
(4)幕墙的冷凝水收集和排放构造是否应进行隐蔽工程验收?监理要求对已封闭部分进行拆除检查是否合理?说明理由。

34、背景
某政府机关新建高层办公大楼幕墙工程公开招标,有6家具有建筑幕墙施工资质的企业参加投标。开标后,招标人按照法定程序组织评标委员会进行评标,评标的标准和方法在开标会议上公布,并作为《招标文件》附件发送给各投标人。评标委员会在对各投标人的资信、商务、技术标书评审过程中发现:A投标人出具的《安全生产许可证》已过期;投标人B在投标函上填写的报价内容,大写与小写不一致。经综合评审按照得分的多少,评标委员会推荐C、D、E公司分别为第一、第二和第三中标候选人,后招标人认为D公司具有办公建筑幕墙工程丰富的施工经验,最后宣布由D公司中标。在签订合同时,考虑到D公司投标报价高于C公司,招标人要求D公司以C公司的投标报价承包本项目,D公司欣然同意并签订了合同。
问题
(1)本案工程评标的标准和方法在开标会议上公布是否合法?请说明理由。
(2)投标人A的投标是否为有效标?请说明理由。
(3)投标人B的投标是否为有效标?请说明理由。
(4)招标人确定D公司为中标人有无不妥?请说明理由。
(5)招标人同D公司签订合同的行为有无不妥?请说明理由。

35、 背景
某建筑公司(乙方)与某学校(甲方)签订了教学楼承建合同,合同约定工期奖罚条件:乙方提前完成该工程1周,甲方奖励乙方10万元,若乙方延误总工期1周,则扣除乙方工程款10万元。
合同中约定:施工中实际工程量超过计划工程量10%以上时,超出部分按单价的90%计算。
双方就施工进度计划达成一致,如下图所示:

在施工过程中发生如F事件:
事件一:A工作为土方开挖工程,原合同土方量为400m3,因设计变更实际土方量为450m3(原定单价为75元/m3)。
事件二:B工作为基底换填,施工中乙方为保证施工质量,将换填范围适当扩大,致使计划换填土方量由250ms增加到300m3,工作时间增加1周。
事件三:C工作施工完成后,甲方认为地下管线位置与设计图纸不符,经剥露检查确实有误,延误工期2周,发生费用1.5万元。
事件四:1工作施工过程中,发现甲方提供施工设计图纸存在错误,修改设计及完善图纸造成乙方施工进度拖延3周,发生费用3万元。
事件五:G工作为甲指分包项目,在施工过程中由于指定分包租赁的设备出现故障,使G工作施工拖延2周,发生费用1万元。
乙方针对上述五事件向甲方提出工期和费用索赔。
问题
(1)该工程计划工期为几周?并指出关键线路(工作法表示)。
(2)上述五个事件中,分别分析乙方工期、费用索赔是否成立?为什么?如成立,并给出乙方可获得的具体索赔周数和金额。
(3)上述事件发生后,该工程实际工期为多少周?按工期奖罚条款甲方应奖励或扣除乙方工程款多少万元?

百分百考试网 考试宝典

立即免费试用