查找
考试宝典
考试宝典简介
医学考试
执业医师
临床执业医师
临床执业助理医师
口腔执业医师
口腔执业助理医师
中西医医执业医师
中西医执业助理医师
公卫执业医师
公卫执业助理医师
new
乡村全科助理医师
执业药师资格
考试介绍
考试科目
考试大纲
报名条件
政策解析
报名时间
考试时间
考试题型
成绩管理
通过标准
证书注册
执业护士
考试介绍
考试大纲
报名条件
报名时间
报名方式
考试时间
考试题型
通过标准
卫生资格
护师
主管护师
内科主治医师
外科主治医师
妇产科主治医师
儿科主治医师
全科主治医师
药学职称
中药学职称
检验职称
医学高级职称
考试介绍
考试大纲
考试报名
报考条件
考试流程
考试题型
考试用书
健康管理师
考试介绍
报名条件
报名时间
报名方式
考试时间
考试大纲
考试内容
就业方向
成绩查询
证书领取
住院医师规培
卫生系统招聘
医用设备业务能力考评
更多医学考试动态
中国卫生人才网报名入口
国家医学考试网报名入口
建筑考试
一级建造师
考试简介
报名时间
报名条件
报名入口
报考流程
考试时间
考试科目
考试大纲
成绩查询
二级建造师
考试简介
报名时间
报名条件
报名入口
报考流程
考试时间
考试科目
考试大纲
成绩查询
消防工程师
考试简介
报名时间
报名条件
报名入口
报考流程
考试时间
考试科目
考试大纲
成绩查询
造价工程师
考试简介
报名时间
报名条件
报名入口
报考流程
考试时间
考试科目
考试大纲
成绩查询
监理工程师
考试简介
报名时间
报名条件
报名入口
报考流程
考试时间
考试科目
考试大纲
成绩查询
会计考试
初级会计职称
考试简介
报名时间
报名条件
报名入口
报考流程
考试时间
考试科目
考试大纲
成绩查询
中级会计职称
考试简介
报名时间
报名条件
报名入口
报考流程
考试时间
考试科目
考试大纲
成绩查询
注册会计师
考试简介
报名时间
报名条件
报名入口
报考流程
考试时间
考试科目
考试大纲
成绩查询
经济师
初级经济师
考试简介
报名时间
报名条件
报名入口
报考流程
考试时间
考试科目
考试大纲
成绩查询
中级经济师
考试简介
报名时间
报名条件
报名入口
报考流程
考试时间
考试科目
考试大纲
成绩查询
高级经济师
考试简介
报名时间
报名条件
报名入口
报考流程
考试时间
考试科目
考试大纲
成绩查询
行政综合指导
常识判断
数量关系
言语理解表达
判断推理
资料分析
公共基础知识
行政真题
模拟题
当前位置:
首页
公务员
行政能力
行政综合指导
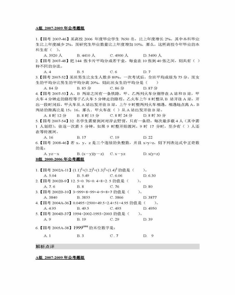
十年公考基础易错试题大盘点之行测数学运算
发布时间:2016-08-25 共4页
转贴
第1页
第2页
第3页
第4页
百分百考试网 考试宝典
立即免费试用
最近更新
热点排行
2017国家公务员考试行测高频考点解析:逻辑填空中的语境
2017国考行测数量关系简单实用好办法:代入排除
2017国考行测备考:周期循环问题之回到原点
2017国家公务员考试行测备考:“隔板法”解决同素分堆问题
2017国考行测备考: 如何利用时间词做好语句排序
2017国家公务员考试行测难点攻克:多次独立重复试验
2017国家公务员考试行测:类比推理解题方法与技巧之逻辑关系
2017国家公务员考试行测备考:数量关系的思想和题型
2017国家公务员考试行测技巧:数学运算之十字交叉法
2017国家公务员行测技巧:片段阅读如何提速找重点
2017国家公务员考试行测高频考点解析:逻辑填空中的语境
2015年深圳公务员考试《行测》主旨概括轻松掌握
浙江省公务员考试行测分类模块训练之综合基础知识
2014年公务员考试考前扫一眼:常识考前速记
2014年公务员行测答题技巧:巧蒙逻辑判断题
2015年江苏公务员考试《行测》独具特色定制复习计划
2017国考行测数量关系简单实用好办法:代入排除
(国家真题)2006年公务员考试行政职业能力测
2015年江苏公务员行测指导:逻辑判断必知做题方法
2015年江西招警考试行测备考指导:整除特性巧解题